真面目にチュートリアルをやっていたら、
突然、ボックスとかボールとかのプリミティブ図形が全く作成不可能になった。

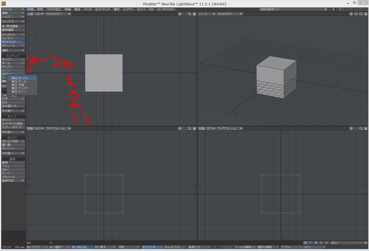
このように、赤で書いたところを選択して左ボタンを押しながらドラッグしても全く無反応。
これはひどい。
さすがに、真面目にサポートに問い合わせて、さっき返事が来たのだが・・・
なんか明後日な内容。
当然ながらサポートの言う通りやっても全く改善せず。
しかし・・・ 15万円のソフトの品質とサポートがコレだからな~~~~。
3DCGなんてみんなこんな程度なものか?とか。 (´∀`) まあいいやw どうでも。
そんなことよりも、自前の解決策。
単位プリミティブをクリックする。
なんか、脱力感ありまくりだけど、「この世」を生きるには他に選択の余地は無いので、それで当分進めることにする。












(2013.10.31追記)
かなり消極的手法ながら・・・再インストールしたらうまく復活した。
なんかよくわからないけれど、そのまま使うことにする。
突然、ボックスとかボールとかのプリミティブ図形が全く作成不可能になった。

このように、赤で書いたところを選択して左ボタンを押しながらドラッグしても全く無反応。
これはひどい。
さすがに、真面目にサポートに問い合わせて、さっき返事が来たのだが・・・
なんか明後日な内容。
当然ながらサポートの言う通りやっても全く改善せず。
しかし・・・ 15万円のソフトの品質とサポートがコレだからな~~~~。
3DCGなんてみんなこんな程度なものか?とか。 (´∀`) まあいいやw どうでも。
そんなことよりも、自前の解決策。
単位プリミティブをクリックする。
なんか、脱力感ありまくりだけど、「この世」を生きるには他に選択の余地は無いので、それで当分進めることにする。













(2013.10.31追記)
かなり消極的手法ながら・・・再インストールしたらうまく復活した。
なんかよくわからないけれど、そのまま使うことにする。






こういう苦行みたいな作業でマニュアルが英語だったら・・・絶対挫折パターンですな。カネを使うのはこういうところに使うんだよという見本?みたいなものかも??