2022年02月
キャラクターにアーマチュアを設置
ボーン切り替え方法を発見
311ページをリベンジ
ウェイトペイントモードをいじり倒す
ウェイトペイントモードが・・・
前回の続き。
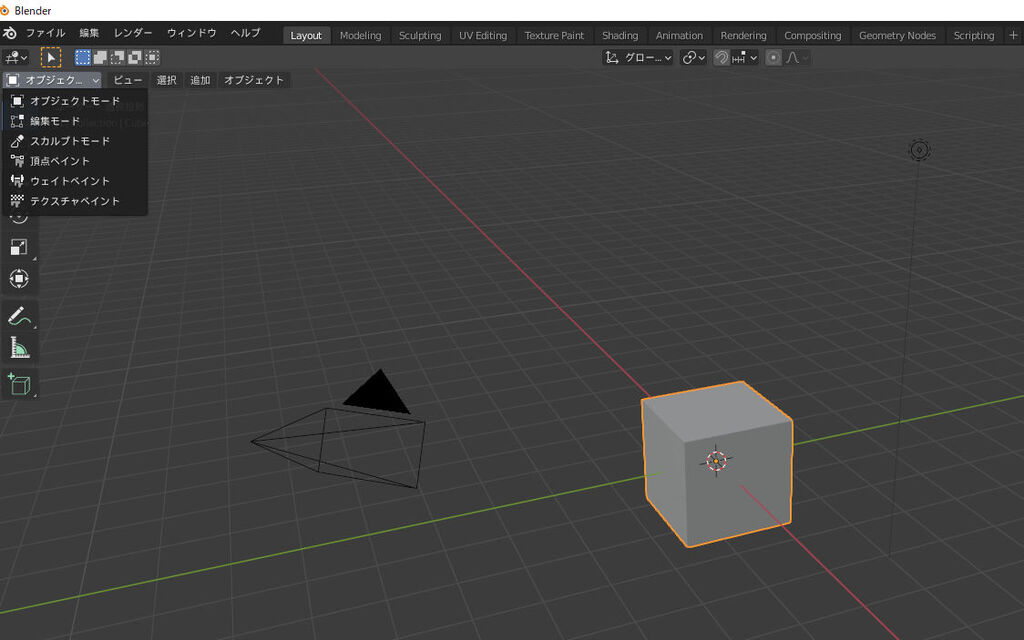
ウェイトペイントモードが現れなかったので、気分転換に、Blenderのデフォルトの最初のCubeを出してみる。そこで左上をクリックすると・・・
とまあ、ウェイトペイントモードが最初から存在してるじゃないの。ボーンとかアーマチュアとか何もない状態のほうが、ウェイトペイントモードがなぜか現れるwww(^^♪
なので、細かいことは気にせずに、ウェイトペイントモードに入って、Cubeをグリグリしてみると・・・

なんかこんなふうに、ちゃんとウェイトが塗れるじゃん。


全然理解してないのになぜかこういうことになってるとは・・・あ、たまたま縁あって、「うる星やつら」のコミックスを読みまくっていたせいでwwwこういうことになったのかも。

不吉じゃwww
ウェイトペイントモードが現れなかったので、気分転換に、Blenderのデフォルトの最初のCubeを出してみる。そこで左上をクリックすると・・・

とまあ、ウェイトペイントモードが最初から存在してるじゃないの。ボーンとかアーマチュアとか何もない状態のほうが、ウェイトペイントモードがなぜか現れるwww(^^♪
なので、細かいことは気にせずに、ウェイトペイントモードに入って、Cubeをグリグリしてみると・・・

なんかこんなふうに、ちゃんとウェイトが塗れるじゃん。



全然理解してないのになぜかこういうことになってるとは・・・あ、たまたま縁あって、「うる星やつら」のコミックスを読みまくっていたせいでwwwこういうことになったのかも。


不吉じゃwww
ウェイトペイントモードなんか無いよ
やっとストローが曲がったので、とりあえずその次の310ページ。
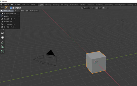
「ウェイトペイント」モードだそうな。で、やってみると・・・

こんなふうに、選択してからモードを見てみると、オブジェクトモード・・・のところを見ても前からある3つだけで、ウェイトペイントモードなんか無いよ。



とまあ慣れっこなので、ネットで調べてみると、たとえばこことか。
今回は、本でもネットでも、同じように真似してみても、全然ウェイトペイントモードは現れず。
・・・それでなくてもモチベーションが下がって作業が進まないのに、ますますモチベーションが下がるなwww(^^)/ まあ、そのうち考えてみることにするか・・・。


※いろいろ他のサイトを見たり試したりしているものの、ウェイトペイントモードそのものが現れないという事例は皆無。
ますますモチベーションが下がりまくるな。w 次回はいつになるのか・・・
「ウェイトペイント」モードだそうな。で、やってみると・・・

こんなふうに、選択してからモードを見てみると、オブジェクトモード・・・のところを見ても前からある3つだけで、ウェイトペイントモードなんか無いよ。




とまあ慣れっこなので、ネットで調べてみると、たとえばこことか。
今回は、本でもネットでも、同じように真似してみても、全然ウェイトペイントモードは現れず。
・・・それでなくてもモチベーションが下がって作業が進まないのに、ますますモチベーションが下がるなwww(^^)/ まあ、そのうち考えてみることにするか・・・。



※いろいろ他のサイトを見たり試したりしているものの、ウェイトペイントモードそのものが現れないという事例は皆無。
ますますモチベーションが下がりまくるな。w 次回はいつになるのか・・・











